芯城品牌采购网 > 品牌资讯 > 全部资讯

RFID电感耦合方式的射频前端工作原理-芯城品牌采购网

IoT的技术之一就是RFID,对于RFID的组件RFID读写器和电子标签的工作原理,你了解嘛?其实RFID的两种组件是通过天线进行通信,采用电感耦合的方式进行,接下来我们一起看一看关于RFID电感耦合方式的射频前端工作原理!总结要点(1)了解线圈的电感和互感的概念。(2)了解串并联谐振电路的概念。(3)RFID读写器的射频前端采用串联谐振电路。(4)RFID电子标签的射频前端采用并联谐振电路。(5

芯城品牌采购网

7688

多节超级电容的升降压充电方案-芯城品牌采购网

由于其充电次数,更好的瞬态性能,更简单的充电管理以及更少的环境污染,在很多应用中越来越受欢迎。多个电容单体(2.7V)串联往往需要buck-boost充电拓扑来实现电源的充电管理。是一种集快速充电、电源路径管理、保护功能于一体的单芯片方案。本文讨论了在实际应用中的一些注意事项。1.典型充电电路和充电曲线:2.加速充电过程与锂电池的预充电过程不同,超级电容可以直接快速充电,从而减少充电时间,可以采取

芯城品牌采购网

6300

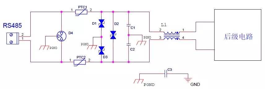
RS485接口6KV防雷电路设计方案-芯城品牌采购网

一.原理图1.RS485接口6KV防雷电路设计方案接口电路设计概述:RS485用于设备与计算机或其它设备之间通讯,在产品应用中其走线多与电源、功率信号等混合在一起,存在EMC隐患。本方案从EMC原理上,进行了相关的抑制干扰和抗敏感度的设计,从设计层次解决EMC问题。电路EMC设计说明:(1)电路滤波设计要点:L1为共模电感,共模电感能够对衰减共模干扰,对单板内部的干扰以及外部的干扰都能抑制,能提高

芯城品牌采购网

6737

用于放大小信号或切换较小电流的低功率器件-芯城品牌采购网

如果我们需要切换更大的电流,那么我们将需要使用更大的晶体管,这意味着物理上更大的封装,可以更轻松地散热。讨论双极结型(BJT)时的重点是用于放大小信号或切换较小电流的低功率器件,但是如果要切换较大电流该怎么办?毕竟,我们可能要对微处理器进行的操作之一是使用输出来运行直流电动机或激活螺线管。我们上次讨论的仅限于200mA集电极电流。不需要太多的电动机或螺线管即可。晶体管电路打开螺线管(模型在LTsp

芯城品牌采购网

7228

OMAP嵌入式处理器OMAP5910的基本特性及应用分析-芯城品牌采购网

OMAP(OpenMultimediaApplicationsPlatform)是美国德州仪器公司(TI)推出的专门为支持第三代(3G)无线终端应用而设计的应用处理器体系结构。OMAP处理器平台堪称无线技术发展的里程碑,它提供了语音、数据和多媒体所需的带宽和功能,可以极低的功耗为高端3G无线设备提供极佳的性能。OMAP嵌入式处理器系列包括应用处理器及集成的基带应用处理器,目前已广泛应用于PDA、W

芯城品牌采购网

6364

压电陶瓷放大器如何驱动压电换能器?-芯城品牌采购网

相信平常关注压电陶瓷放大器的小伙伴,对于有关压电陶瓷放大器如何驱动压电换能器,今天小编就给大家分享一个纯干货,压电陶瓷放大器如何驱动压电换能器,话不多说,快和小编一起继续往下看吧!换能器指的是能够实现能量转换的器件,即可以将一种形式的能量转换为另一种形式的能量的装置。超声换能器即是在超声频率内将交变的电信号经过压电陶瓷功率放大器放大转换成声信号或者将外界的声信号转换为电信号的能量转换器件。其中,用

芯城品牌采购网

7411

开关稳压器硬件测试的一些重要细节-芯城品牌采购网

电路设计人员在决定使用某个特定电源之前,首先会对它进行仔细测试。IC的数据手册提供了整个电源在实际应用中如何运行,以及如何通过实验室测试来获得相应特性的有价值信息。电路仿真(例如LTspice?)很有用,可以帮助优化电路。但是,仿真并不能代替。就此而言,寄生参数要么难以估计,要么难以仿真。因此,电源要在实验室中进行彻底测试。用于测试的可以是内部开发的原型,大多数情况下则是使用相应制造商的现有评估板

芯城品牌采购网

7028

基于微处理器LPC2131和GSM模块实现无线测控系统的设计-芯城品牌采购网

1引言随着嵌入式计算机技术、通信技术的发展,人们对无线测控技术的要求也在不断提高,测控技术也依托于强大的网络通信技术的发展而应用列各行各业。传统的数字调制系统编解码技术(如FSK,ASK,PSK,DPSK等)已经非常成熟,各种编码、解码技术已广泛应用与各种电子产品中,而日.通信过程中抗干扰能力强,准确度高。近几年随着移动通信网络技术日益强大,手机短消息业务得到了飞速发展,并且手机短信业务的成本也在

芯城品牌采购网

8226

基于无线调制解调芯片MX919芯片实现高速无线MODEM的方案设计-芯城品牌采购网

无线通信已经广泛应用于移动通信、车辆调度指挥和空中交通管制系统。我国目前广泛应用的VHF/UHF电台多为模拟语音电台,且以短波、超短波话音通信为主,因此直接进行数据传输的能力很低,不能适应当前数据传输的数字化需要;虽然可以设计数传电台来完成数据传输,但如此便不能充分利用现有的VHF/UHF模拟电台,从而导致浪费,而且专门重新设计数传电台,有设计周期长和费用高等弊病。本文提出一种利用MX919芯片设

芯城品牌采购网

7289

基于MAX9814驻极体麦克风放大器的音频包络生成电路-芯城品牌采购网

振荡信号的“包络”是一条平滑的曲线,概述了其极端情况。我们可以使用这样的包络来帮助我们控制音频反应产物。您可能还记得我以前与MEGEQ7相关的专栏文章“与MSGEQ7一起使用的最佳MEMS麦克风”,我们把事情留在了悬崖峭壁上。我们的想法是,我们要创建动态范围大的音频无反应的工件。让我们假设工件的输出包括闪烁的三色LED(在我的项目中,这是一个相当安全的假设)。如果环境安静,那么理想情况下,只需在房

芯城品牌采购网

7247

红外线接收头的引脚功能判断-芯城品牌采购网

平时,在维修中遇到红外线接收头损坏均找同型号的接收头进行代换,由于电视机品牌众多,接收头也各式各样,这给代换中带来了不便。可否有一种通用型接收头呢?答案肯定,有现在市场上流行一种万能接收头,类似于如图1所示。只要我们能正确判断出其引脚功能就可方便用于各种代换。判断引脚简法:用万用表R×1kΩ档,先假定任一引脚为接地脚,黑表笔接假定地脚,红表笔分别测量另外两个引脚,这时测得电阻如果在5~6kΩ左右,

芯城品牌采购网

5989

所有电容器的性能、储存寿命和使用寿命很大程度取决于他们所在的环境条件。不仅要考虑单一环境因素对的关系,而且必须要考虑这些环境因素不同组合的效应。影响电容器性能和寿命的主要环境因素是:环境温度、湿度、振动、冲击、加速度及大气压力等.对这些单一的环境因素影响扼要讨论如下。一.环境温度1.高温电容器周围的高工作环境温度对其应用是至关重要的,温度上升使一切化学、电化学反应加速,介质材料易老化,电容器的使用

芯城品牌采购网

6214

电压、电流和电阻之间的关系(阻抗)和欧姆定律-芯城品牌采购网

电压、电流和电阻之间的关系(阻抗)由欧姆定律确定。理论上,无论电压有多小,都可以得到很大的电流(因为根据欧姆定律,电压除以电阻等于电流)。这取决于你是否有这么小的电阻,例如一伏的电压和10000安培的电流,根据欧姆定律,1÷10000=0.0001欧姆,如果电阻等于0.0001欧姆,在1伏电压的作用下可以获得10000安培的电流,如果我们的材料是一米长的电解铜,横截面积非常大,电解铜的电阻率为0.

芯城品牌采购网

8152

GESD0504T5L-5V四通道ESD防护器件&GESD0505T5L-5V五通道ESD防护器件-芯城品牌采购网

1、产品介绍GESD0504T5L是一款5V超低电容四通道ESD防护器件,GESD0505T5L是一款5V超低电容五通道ESD防护器件,该系列ESD防护器件旨在保护高速数据接口,专门设计用于保护连接到高速数据和传输线的敏感组件,使其免受ESD(静电放电)、CDE(电缆放电事件)和EFT(电快速瞬变)引起的过电压的影响。2、产品特点GESD0504T5L内含四条通道,每条通道对地电容均不高于0.8p

芯城品牌采购网

6713

芯片半导体元件产品的分类和应用邻域-芯城品牌采购网

芯片是半导体元件产品的统称。是集成电路的载体,由晶圆分割而成。一般来说,芯片有多重分类方法,可以根据晶体管工作方式分、根据工艺分、根据规模分、根据功率分、依据封装分、根据使用环境分。芯片应用十分广泛,除了手机、电脑之外,还有人脑芯片、生物芯片等。下面一起来看看详细介绍。IC芯片如何分类1、根据晶体管工作方式分数字芯片和模拟芯片,数字芯片主要用于计算机和逻辑控制领域,模拟电路主要用于小信号放大处理领

芯城品牌采购网

7055

无线电池充电器使用感性耦合的解决方案-芯城品牌采购网

电池在日常设备中的使用越来越普遍。在许多日常产品中,很难或无法使用充电连接器。例如,有些产品需要密封外壳,以保护敏感电子产品免受恶劣环境的影响,并方便清洁或消毒。其他产品可能太小,无法提供连接器,而在电池供电应用(包含移动或旋转部件)产品中,则无法通过连接线充电。在这些及其他应用中,无线充电能够带来更多增值,性能可靠鲁棒。无线供电有很多种方式。通常在不到几英寸的距离采用容性或感性耦合方式。本文讨论

芯城品牌采购网

7319

沉金PCB焊盘不润湿问题分析-芯城品牌采购网

随着无铅化产业的推进,沉金工艺作为无铅适应性的一种表面处理已经成为无铅表面处理的主流工艺。沉金也叫无电镍金、沉镍浸金或化金,是一种在印制线路板(PCB)裸铜表面涂覆可焊性涂层的工艺,其集焊接、接触导通、打线和散热等功能于一身,满足了日益复杂的PCB组装焊接要求,受到PCBA(printedcircuitboardassembly,即PCB组装)客户的广泛亲睐。但随着无铅焊接峰值温度的提高,使焊接工

芯城品牌采购网

7985

共模和差模噪声还分不清楚?-芯城品牌采购网

开关稳压器的EMI分为电磁辐射和传导发射。本文重点介绍传导发射,传导发射可以进一步分为两类:共模(CM)噪声和差模(DM)噪声。为什么要区分CM-DM。对共模噪声有效的EMI抑制技术不一定对DM噪声有效,反之亦然,因此识别传导发射源可以节省用于噪声抑制的时间和成本。本文提出了一种实用的方法,用于分离CM和DM排放的LTC7818控制的开关稳压器。了解CM噪声和DM噪声在CE频谱中的位置,电源设计人

芯城品牌采购网

6853

五家代工厂商三季报汇总-芯城品牌采购网

截至目前,国内2021年第三季度营收位列全球前十的晶圆代工厂相继发布了2022年第三季度财报。与往年同期相比,台积电、联电、中芯国际、华虹Semiconductor和WorldAdvanced都出现了不同程度的收入增长。下面我们就来看看上述三季度晶圆代工厂商的营收表现及其原因。——台积电——台积电第三季度实现营收6131.4亿元新台币(约合人民币1390亿元),同比增长47.9%;净利润为新台币2

芯城品牌采购网

7049

随着人工智能、大数据、物联网、云计算等新技术的发展和广泛应用,全球掀起了新一轮科技革命。为了促进经济建设,各国纷纷加大对工业互联网的投入,希望通过信息技术与制造业的深度融合,推动制造业向网络化、数字化、智能化、集约化方向发展。工业互联网是第四次工业革命的重要基石。通过产业互联网,可以构建覆盖全产业链、全价值链的新型制造和服务体系。结合我国制造业基础和产业结构,加快工业互联网建设,有利于促进我国工业

芯城品牌采购网

8338

半导体:22年最大跌幅!-芯城品牌采购网

2023年全球半导体市场将同比下滑14%创2001年以来最大跌幅11月21日,根据WSTS发布的最新数据,与2022年第二季度相比,2022年第三季度半导体市场环比下滑6.3%。基于对2022年第四季度的展望,2022年下半年的半导体市场将比2022年上半年下降10%以上,这也将是自2009年上半年以来的最大跌幅,当时同比下降21%。具体而言,与2022年第二季度相比,2022年第三季度顶级半导体

芯城品牌采购网

7287

11月20日,备受关注的卡塔尔世界杯正式开幕,第一场揭幕战——卡塔尔对阵厄瓜多尔。除了疯狂的足球盛宴,投资超过2000亿美元的世界杯也是科技和体育的完美融合。例如,著名的卡塔尔世界杯球,被称为历史上最快的足球,被称为旅程。2022年世界杯的名字来源于AlRihla这个词在阿拉伯语中意味着旅程。近场通信应用于2018年俄罗斯世界杯的电视之星-18(NFC)芯片不同,在旅行中使用CTR-CORE技术创

芯城品牌采购网

7318

3nm也移走了。台积电向美国派出了1000多名工程师。-芯城品牌采购网

11月21日,台积电创始人张忠谋首次向媒体确认,台积电目前最先进的3nm工艺将作为美国亚利桑那州工厂的第二阶段。图:张忠谋据《华尔街日报》援引知情人士的话称,台积电计划在美国目前的晶圆厂厂址旁边再建一座采用3nm先进工艺的晶圆厂。张忠谋第一时间直接证实了这一传闻,强调5nm工厂是第一个阶段,接下来将在其旁边规划3nm工厂。这意味着台积电有史以来第一次将最先进的制造工艺部署到台湾以外进行生产。图:接

芯城品牌采购网

8243

摩根士丹利警告!美日两大厂商纷纷减单,汽车芯片短缺不再?-芯城品牌采购网

11月22日,摩根士丹利在最新一期《亚太汽车半导体》报告中指出,受两大因素影响,瑞萨和安森美半导体两大半导体厂纷纷发布减单指令,正在减产Q4芯片测试。图:日系主机厂报告显示,目前部分厂商车用半导体品类存在产能过剩或价格下滑的可能,但这并不代表车用半导体市场整体走低。报告指出,主要半导体厂商下达减单原因主要有两方面,包括:1、台积电Q3车用半导体晶圆产量同比增82%,较疫情前高出140%;2、中国大

芯城品牌采购网

8819

世界上最受欢迎的芯片之一:50岁生日-芯城品牌采购网

电子史上最成功的芯片是由一个在后巷店面工作的人创造的。他的名字是HansCamenzind,他的芯片是555计时器,今年是庆祝其诞生50周年。它比所有竞争对手都更耐用,仍然采用基本相同的设计,并且在全球已售出数十亿美元。555因其惊人的多功能性和可靠性而经久不衰。它的时间间隔可以从一毫秒到一小时不等,也可以生成频率超过1MHz的脉冲流。它可以创建音频,甚至可以用作逻辑门。尽管年代久远,但我认为它非

芯城品牌采购网

7450

11月23日消息,IDC发布报告指出,相较PC和服务器,更看好智能手机明年表现。智能手机最坏的情况可能已经过去,市场在明年下半年有望恢复正常。在全球需求疲软和前景不明朗的经济背景下,智能手机市场仍在挣扎,包括韩国三星电子和苹果在内的所有制造商都受到影响。然而只有苹果第三季度出现正增长,iPhone销售额同比增长9.7%,共实现426.26亿美元(约合人民币3088亿元)销售收入。了解到,三季度出货

芯城品牌采购网

9842

三星和LG显示正研发XR设备面板,预计LG显示明年开始向苹果供货-芯城品牌采购网

据国外媒体报道,分析师和研究机构普遍预计,未来两年将有多款MR或XR设备推出,就包括了传闻已久的苹果头显,预计会在明年一季度开始量产,其他还包括索尼PlayStationVR2、谷歌头显。XR设备大量推出,全球XR设备市场的规模,在未来几年预计也将持续增长,相关的零部件厂商也在为这一市场的增长做准备,以供应合适的零部件,进而占得先机。外媒最新的报道就显示,三星显示和LG显示这两大面板制造商,就都在

芯城品牌采购网

8011

近日,国内一批半导体项目迎来新的进展,涵盖碳化硅、掩膜版、溅射靶材等领域。希科半导体SiC外延片投产11月23日,希科半导体科技(苏州)有限公司(以下简称“希科半导体”)碳化硅外延片正式投产。据“苏州工业园区发布”消息,希科半导体成立于2021年,是一家致力于发展第三代半导体碳化硅(SiC)材料的高科技公司,主营6英寸及8英寸碳化硅外延片的研发及产业化,是苏州工业园区重点引进和培育的第三代半导体企

芯城品牌采购网

7363

近日,据国家知识产权局官网消息,华为技术有限公司于11月15日公布了一项于光刻技术相关的专利,专利申请号为202110524685X。集成电路制造中,光刻覆盖了微纳图形的转移、加工和形成环节,决定着集成电路晶圆上电路的特征尺寸和芯片内晶体管的数量,是集成电路制造的关键技术之一。随着半导体工艺向7nm及以下节点的推进,极紫外(extremeultraviolet,EUV)光刻成为首选的光刻技术。相关

芯城品牌采购网

8559

凝心聚力开源共建|金泰克祝贺OpenKunlun社区正式成立-芯城品牌采购网

11月22日,金泰克携手国内固件厂商、处理器厂商、操作系统厂商、外设板卡厂商等数十家产业同仁参与共建的OpenKunlun开源固件社区正式成立。OpenKunlun社区是在自愿、开源、平等和协作的基础上,由基础软硬件企业、高等院校、个人开发者共同参与的非营利性开源社区。社区传播开源的理念,为开发者提供一个发现、使用和交流的开源固件技术平台,通过开放的社区合作,共同推进固件开源技术及软硬件生态繁荣发

芯城品牌采购网

5815

近日,广东省教育厅发布公示,6所高校拟获批设立省集成电路人才培养基地。广东省教育厅将在集成电路人才培养基础较好、规模较大、特色鲜明、保障有力的院系布局建设人才培养基地,通过整合校内外资源,集中各方优势,将基地打造成为全省集成电路人才培养高地,为集成电路及相关产业发展提供强大人才支撑。据悉,本次获批的6所高校分别是华南理工大学、中山大学、南方科技大学、深圳大学、广东工业大学、以及珠海科技学院。当前,

芯城品牌采购网

7238

据苏州纳米城消息,11月23日,希科半导体(苏州)有限公司(以下简称“希科半导体”)在苏州纳米城III期召开碳化硅(SiC)外延片投产发布会。现场还举行了投资签约仪式,助力公司技术研发和产业化加速推进。据悉,该产品日前通过了行业权威企业欧陆埃文思材料科技(上海)有限公司和某国家重点实验室的双重检测。资料显示,希科半导体成立于2021年8月,坐落于苏州纳米城III区第三代半导体产业园,是一家致力于发

芯城品牌采购网

8557

近日,慧智微、佰维存储、芯天下、南芯半导体、新相微、米飞泰克等多家半导体公司公布了IPO最新进展。慧智微:科创板IPO成功过会11月22日,据科创板上市委2022年第94次审议会议结果显示,广州慧智微电子股份有限公司(简称:慧智微)科创板IPO成功过会。据了解,慧智微是一家为智能手机、物联网等领域提供射频前端的芯片设计公司,主营业务为射频前端芯片及模组的研发、设计和销售。公司提出可重构射频前端平台

芯城品牌采购网

8272

速度优势是HBM产品成功的关键-芯城品牌采购网

高带宽存储器(HBM,HighBandwidthMemory)是一种可以实现高带宽的高附加值DRAM产品,适用于超级计算机、AI加速器等对性能要求较高的计算系统。随着计算技术的发展,机器学习的应用日渐广泛,而机器学习的基础是自20世纪80年代以来一直作为研究热点的神经网络模型。作为速度最快的DRAM产品,HBM在克服计算技术的局限性方面发挥着关键的作用。HBM的高带宽离不开各种基础技术和先进设计工

芯城品牌采购网

8462

近日,深圳市南山区印发《南山区促进集成电路产业高质量发展专项扶持措施》,其中20条专项扶持措施包括包括高层次专业人才引、创新创业团队项目、核心设备购买、关键技术攻关、EDA/IP购买、EDA研发、流片服务、芯片首购首用、贷款贴息、创业融资等。第一条为深入实施创新驱动发展战略,聚焦落实粤港澳大湾区和深圳先行示范区“双区驱动”战略,落实国家、省、市关于集成电路产业发展的战略部署,促进南山区集成电路产业

芯城品牌采购网

8054

据业内消息,近日,AMD发出向客户涨价的信函通知。AMD在“涨价函”中指出,在过去的两年里,企业经历了因一些不可抗力等因素造成的动荡期,供应链面临着不少挑战。公司尽可能确保支持客户需求的能力。根据AMD“涨价函”,由于疫情冲击、供需紧张、成本上涨,从2023年1月9日起,AMD将大部分Xilinx(赛灵思)产品涨价8%,Spartan6系列将涨价25%,Versal系列暂不涨价。新价格将适用于当前

芯城品牌采购网

8555

华为公布EUV光刻新专利!-芯城品牌采购网

公开消息显示,近日,华为公布了一项新专利,展示了一种《反射镜、光刻装置及其控制方法》,专利申请号为CN202110524685.X。据悉,该专利提供了一种反射镜、光刻装置及其控制方法,而这种方法便能够解决相干光因形成固定的干涉图样而无法匀光的问题,在极紫外光的光刻装置基础上进行了优化,进而达到匀光的目的。Source:华为该光刻装置包括相干光源1、反射镜2(也可以称为去相干镜)、照明系统3。其中,

芯城品牌采购网

7353

11月21日,据台湾经济日报消息,台积电取代三星夺下特斯拉下一代全自动辅助驾驶(FSD)芯片大单,将以4/5nm工艺生产。报道称,特斯拉2023年有望成为台积电前七大客户,也是台积电主力客户首度出现纯电动车厂。此前台积电举办北美技术论坛时,特斯拉高管现身并分享与台积电合作的成功案例,当时引起各界高度关注,并猜测双方将在芯片代工上扩大合作。据悉,特斯拉致力开发全自动辅助驾驶系统(FSD),相关芯片融

芯城品牌采购网

8385

据韩媒《ETNews》消息,蔡司(Zeiss)正在韩国建立一个半导体和电子显微镜研发中心,将在4年内投入高达500亿韩元,与半导体制造商和客户合作开发新设备。蔡司韩国创新中心”于23日公开了其光学和光电解决方案业务的状况及其未来计划,该中心于去年8月启用。蔡司韩国公司CEOHyeonseokJeong表示,公司正计划建设电子显微镜研发设施和半导体研发设施。投资将从明年开始,公司有4年480亿韩元的

芯城品牌采购网

7832

康盈半导体斩获三大荣誉奖项,荣耀亮相2022IOTE物联网展&慕尼黑电子展-芯城品牌采购网

11月15日,IOTE2022第十八届国际物联网展·深圳站和慕尼黑华南电子展(electronicaSouthChina)在深圳国际会展中心(宝安)随高交会盛大开幕,数千家企业齐聚一堂,共襄盛举!与此同时,2022第十八届“IOTE金奖”颁奖典礼和芯师爷2022年度硬核中国芯评选颁奖盛典也如期召开,康盈半导体—超可靠存储创新解决方案商,获颁2022第十八届“IOTE金奖”创新产品奖、2022年度最

芯城品牌采购网

7652

据韩国经济新闻报道,三星电子将运用业界最先进的3纳米制程技术为英伟达高通、IBM、百度等客户代工芯片,预计最早将从2024年开始产品供应。消息称,三星将以3纳米制程为英伟达代工绘图处理器(GPU)、为IBM代工服务器用中央处理器(CPU)、为高通代工智能手机应用处理器,并为百度代工云端资料中心使用的人工智能(AI)芯片。这些客户考虑到三星拥有3纳米技术,再加上分散供应源的需要,因此决定委托三星

芯城品牌采购网

8848

11月21日,深圳新益昌科技股份有限公司(以下简称“新益昌”)发布公告称,公司与中山火炬开发区临海工业园开发有限公司签署相关投资协议,投资建设新益昌半导体智能装备制造基地项目,拟总投资额不低于6亿元人民币,并授权公司管理层全权办理项目相关事宜并签署相关协议。新益昌称,就本次项目投资金额范围内,公司将根据公司战略规划、经营计划、资金情况和协议内容分步实施。公告显示,新益昌半导体智能装备制造基地项目拟

芯城品牌采购网

7360